简体
繁体
网站首页
网站首页
教育新闻
政府信息公开
政务服务
互动交流
民生实事
直属单位
专题专栏
当前位置:
首页
>
直属单位
>
黄山市田家炳实验中学
>
财务管理
>
预决算信息
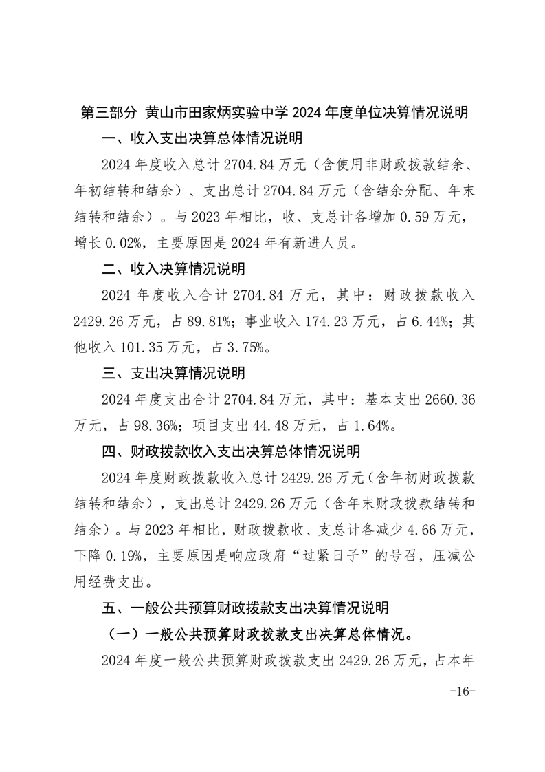
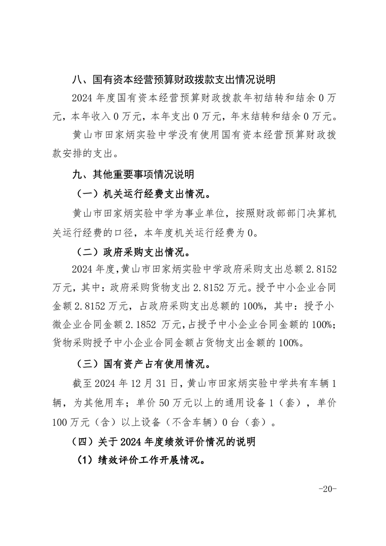
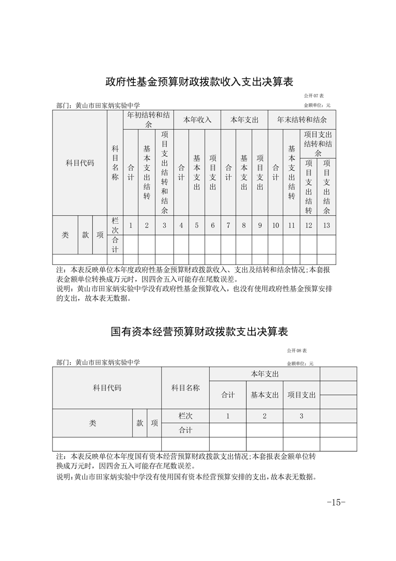
黄山市田家炳实验中学2024年度单位决算
发布日期:2025-09-18 10:00
信息来源:市教育局
作者:田家炳中学
阅读次数:
【字号:
大
中
小
】
我要纠错
收藏
扫一扫在手机打开当前页
打印本页
收藏