简体
繁体
网站首页
网站首页
教育新闻
政府信息公开
政务服务
互动交流
民生实事
直属单位
专题专栏
当前位置:
首页
>
直属单位
>
黄山市田家炳实验中学
>
财务管理
>
预决算信息
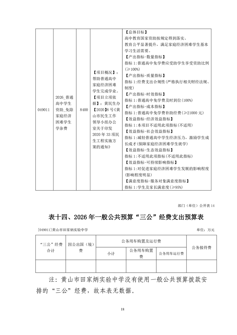
黄山市田家炳实验中学2026年单位预算公开
发布日期:2026-02-11 09:00
信息来源:市教育局
作者:田家炳中学
阅读次数:
【字号:
大
中
小
】
我要纠错
收藏
黄山市田家炳实验中学2026年度项目支出绩效目标.zip
黄山市田家炳实验中学2026年部门预算公开表.xls
黄山市田家炳实验中学2026年单位预算公开.doc
黄山市田家炳实验中学2026年单位预算公开.pdf
扫一扫在手机打开当前页
打印本页
收藏