简体
繁体
网站首页
网站首页
教育新闻
政府信息公开
政务服务
互动交流
民生实事
直属单位
专题专栏
当前位置:
首页
>
直属单位
>
黄山市屯溪第二中学
>
财务管理
>
预决算信息
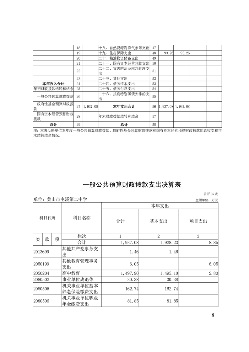
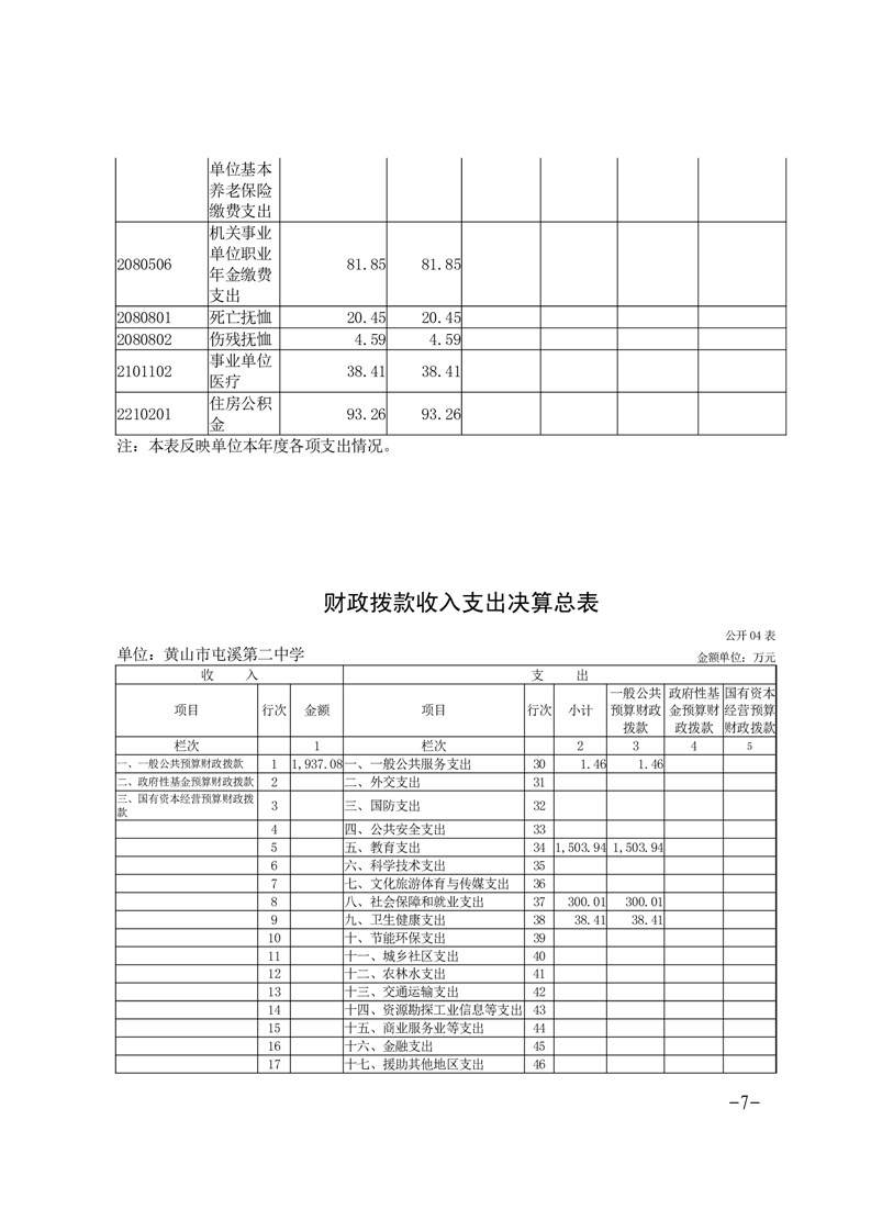
黄山市屯溪第二中学2024年度单位决算
发布日期:2025-09-18 08:58
信息来源:市教育局
作者:屯溪二中
阅读次数:
【字号:
大
中
小
】
我要纠错
收藏
2024年度项目支出绩效评价表.rar
扫一扫在手机打开当前页
打印本页
收藏