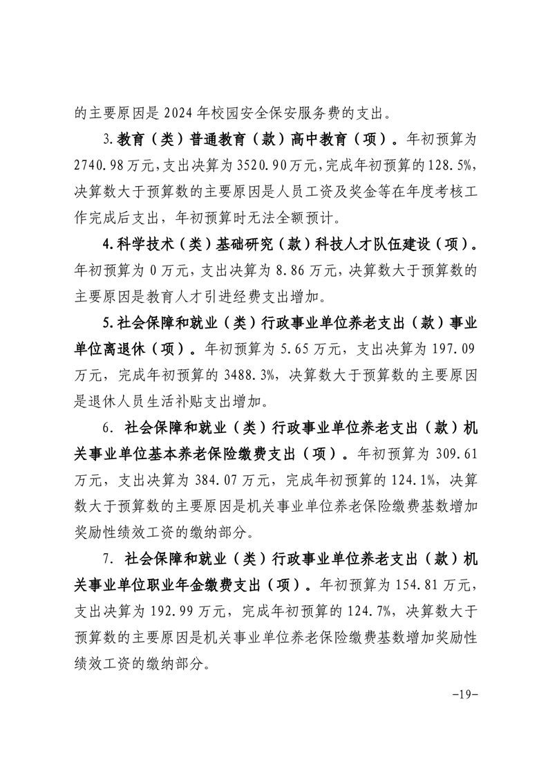
简体
繁体
网站首页
网站首页
教育新闻
政府信息公开
政务服务
互动交流
民生实事
直属单位
专题专栏
当前位置:
首页
>
直属单位
>
黄山市屯溪第一中学
>
财务管理
>
预决算信息
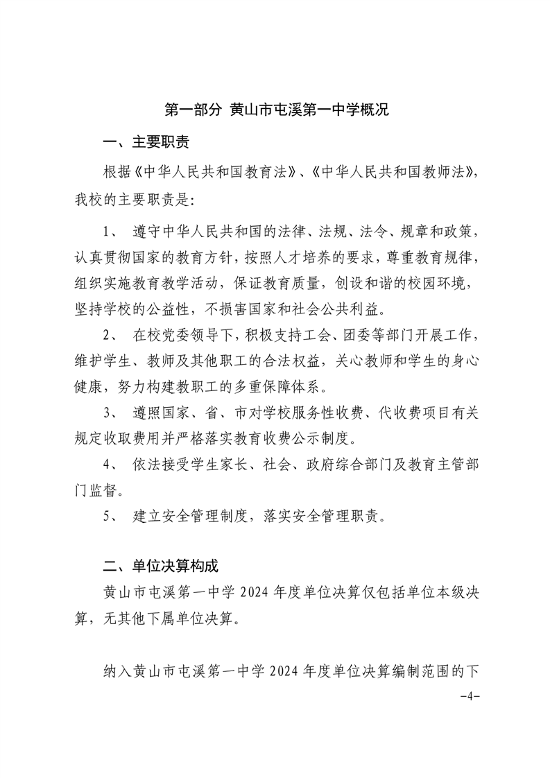
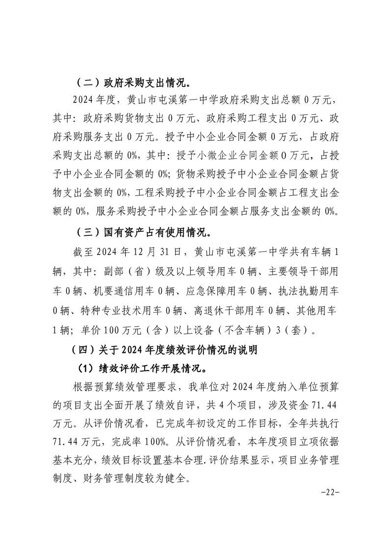
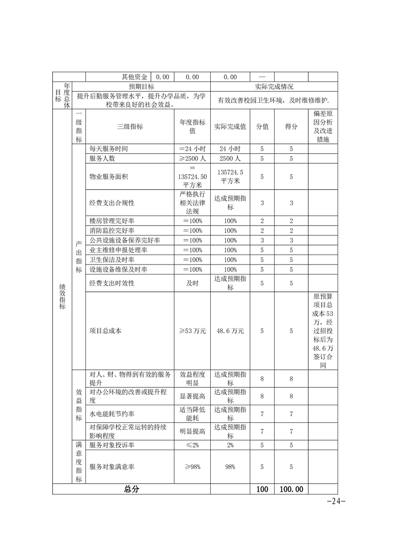
黄山市屯溪第一中学2024年单位决算公开
发布日期:2025-09-18 17:16
信息来源:市教育局
作者:屯溪一中
阅读次数:
【字号:
大
中
小
】
我要纠错
收藏
黄山市屯溪第一中学2024年度项目支出绩目自评表.zip
扫一扫在手机打开当前页
打印本页
收藏