黄山市新城实验学校2024年度单位决算
























[341000242404901600004]黄山市新城实验学校-2024-幼儿园校内资助项目自评.pdf
[341000242404901600006]黄山市新城实验学校-2024_城乡义务教育生均公用经费_初中项目自评.pdf
[341000242404901600007]黄山市新城实验学校-2024_城乡义务教育生均公用经费_小学项目自评.pdf
[341000242404901600008]黄山市新城实验学校-2024_家庭经济困难学生生活补助_小学项目自评.pdf
[341000242404901600009]黄山市新城实验学校-2024_家庭经济困难学生生活补助_初中项目自评.pdf
[341000242404901600011]黄山市新城实验学校-新城学校2024年支持学前教育发展资金项目自评.pdf
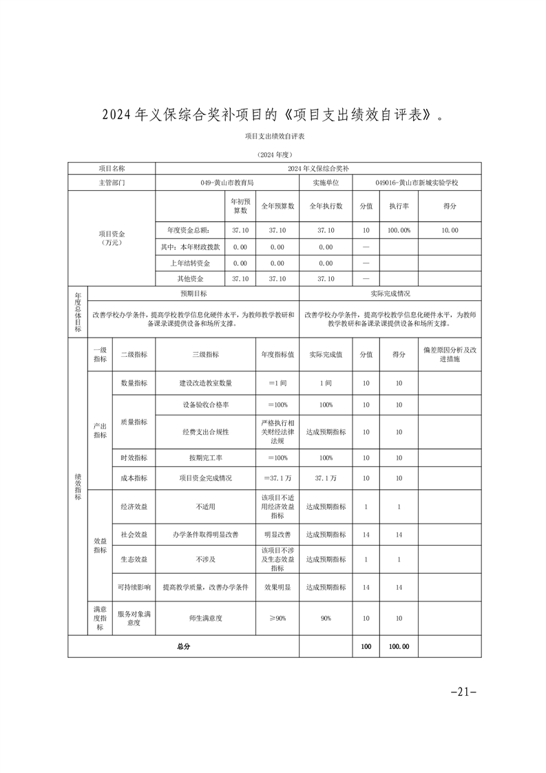
[341000242404901600012]黄山市新城实验学校-2024年义保综合奖补项目自评.pdf
[341000242404901600013]黄山市新城实验学校-第九批选派干部经费项目自评.pdf
[341000242404901600014]黄山市新城实验学校-2023年教育督导评价奖励补助资金项目自评.pdf
[341000242404901600015]黄山市新城实验学校-市直公办学校安保经费项目自评.pdf
[341000242404901600016]黄山市新城实验学校-增班预留费用项目自评.pdf
[341000242404901600018]黄山市新城实验学校-全市公民办学前教育奖补资金项目自评.pdf
[341000242404901600019]黄山市新城实验学校-安心托幼延时服务补助项目自评.pdf
[341000242404901600020]黄山市新城实验学校-玉屏齐云府幼儿园装修装饰项目自评.pdf
[341000242404901600021]黄山市新城实验学校-新城幼儿园增班保教人员经费项目自评.pdf
[341000242404901600022]黄山市新城实验学校-安心托幼员额制经费补助项目自评.pdf
[341000242404901600023]黄山市新城实验学校-市直学校电力增容项目资金项目自评.pdf
0、黄山市新城实验学校2024年度项目支出绩效自评清单.pdf

皖公网安备34100002000108号