简体
繁体
网站
首页
教育
新闻
政府
信息公开
政务
服务
互动
交流
暖民心
行动
直属
单位
专题
专栏
首页
教育新闻
政府信息公开
政务服务
互动交流
暖民心行动
直属单位
专题专栏
网站首页
首页
学校概况
招生管理
学生管理
财务管理
规划计划
教学教研
教师管理
体育
美育
劳动教育
校园安全
学校信息公开指南
当前位置:
首页
>
直属单位
>
黄山市屯溪第六中学
>
财务管理
>
预决算信息
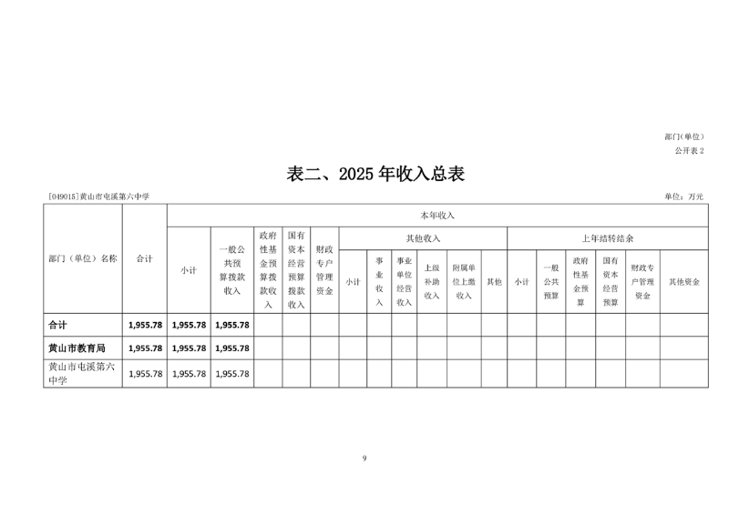
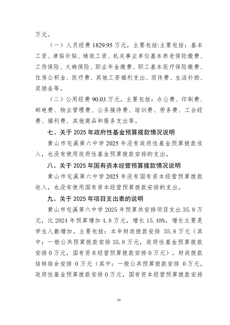
黄山市屯溪第六中学2025年单位预算公开
发布日期:2025-02-19 10:26
信息来源:屯溪六中
作者:屯溪六中
阅读次数:
【字号:
大
中
小
】
我要纠错
收藏
黄山市屯溪第六中学2025年度项目支出绩效目标.zip
扫一扫在手机打开当前页
打印本页
收藏